新华社北京1月20日电(记者魏玉坤)为加快先进适用绿色技术推广应用,国家发展改革委、科技部等部门印发的《绿色技术推广目录(2024年版)》20日公布。
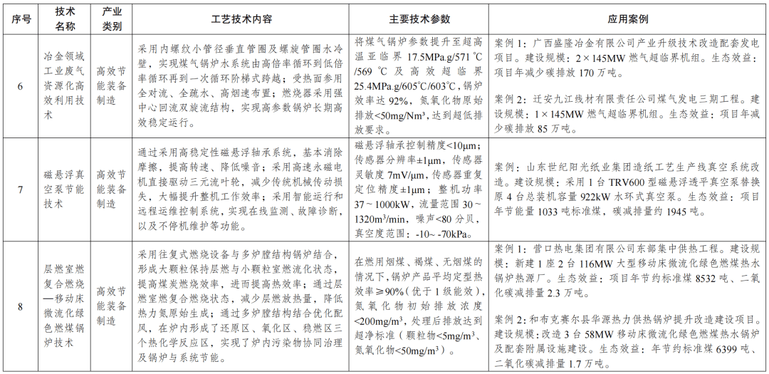
目录遴选了节能降碳产业、环境保护产业、资源循环利用产业、能源绿色低碳转型、生态保护修复和利用、基础设施绿色升级、绿色服务等7大类产业112项先进绿色技术,列明了每项技术的工艺技术内容、主要技术参数、实际应用案例、生态效益等。各有关方面可据此了解相关技术的主要原理、路径方向以及应用场景和实施效果,结合自身实际进行推广和使用。

图片来源于网络,如有侵权,请联系删除
据悉,下一步,国家发展改革委将会同有关部门,结合全国生态日、全国节能宣传周等,组织开展技术路演、成果推介等活动,推动技术产业化应用。鼓励金融机构通过绿色信贷、绿色债券、碳减排支持工具等,加强对目录内绿色技术应用的融资支持。
【纠错】 【责任编辑:邱丽芳】-
新华全媒头条丨荒野守护人——记可可西里巡山队
- 新华解码丨限额以上单位家电零售额破万亿元,意义几何?
- 新华视点丨新春走基层 记录每一度“暖”
- 追光丨担心健身房“跑路”?上海出招了
- 新华全媒+丨重庆“一表通”改革为基层干部减负见闻
- 新华每日电讯丨新能源“陆上三峡”崛起陇原
- 节令之美丨1月22日:又是一年小年日 家家户户迎新春
-
叩击亿万年前的大地回响 -
独龙江一家人
